About Our Research Work

Members of SPP Lab group are involved in “Processing-Structure-Property correlation” through understanding of micro-mechanisms governing fundamental mechanical response of materials. Our studies are mostly experimental in nature, however, we always try to complement our experimental results with various simulation-based approaches.

RESEARCH INSIGHTS

Cu-Sn Alloys
Mica and leucite based Glass Ceramics
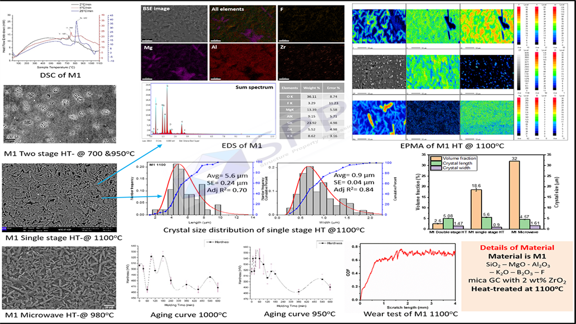
Glass Ceramics
Ceramic Composites
Cryo-rolling of CP-Al
AM over different metallic systems
Ti alloys
Al Alloys
Shear Banding
Two-point statistics for Ti alloys

ONGOING WORK

Microstructure formation, macro-zone removal of Ti-alloys

(Members involved: Arjun Mahato & Saumya Gupta)

The objective of the study is to observe microstructure and texture evolution in as-cast and thermo-mechanically processed (rolled, forged, and extruded) two-phase Ti-6Al-4V alloys. For that, reconstruction of β-phase from room temperature α-phase was carried out to observe prior β grain morphology and texture. Furthermore, grain boundary α and elemental distribution effect were considered for microstructure and texture formation. In addition, crystallography of the α/β- or α/α-phase interface was noticed for the as-cast and thermo-mechanically processed alloys.

High-temperature high-strength Al-alloys

(Members involved: Samarendra Roy)

Al alloys have a heavy amount of usage in the aerospace and automotive industry. But the precipitate hardened Al alloys have a very limited high-temperature performance. Due to precipitate coarsening the mechanical properties of the alloys degrades drastically. In our study, we try to engineer the interfacial property of the precipitates in order to stabilize them at high temperatures by the means of adding a trace amount of alloying elements. Both cast and wrought Al alloys are studied in greater detail for the development of new alloy systems. State-of-the-art simulation techniques and diffusion-based studies are also done to support the experimental works.

Shear band formation

(Member involved: Ashoktaru Chakraborty)

During plastic deformation, a strong inhomogeneity occurs in metals and alloys by virtue of thermomechanical instability. Therefore, a strong localization of strain is observed due to inherent crystal anisotropy of polycrystalline materials and geometrical restrictions like grain and phase boundaries. This localization of plastic strain results in the formation of shear bands in materials and most often leads to a catastrophic failure by intensely localized shearing. In our study, we explore the formation mechanism of the shear band and its effect on the mechanical property of different materials with different crystal structures and crystallographic properties.

Additive manufacturing of metallic systems

(Members involved: Saumya Gupta & Ashoktaru Chakraborty)

Laser metal deposited stainless steel (17-4 Ar PH and 316L) and WSU 100 (a Ni-based superalloy) systems are extensively studied. To date, the effect of extensive thermal cycles in the as-deposited specimens has been studied via various methods. It includes microstructure-based characterizations (OM, SEM, quantification with EBSD and XRD, etc.) and mechanical testing (micro-hardness, etc.). In addition, the porosities were identified and analyzed with the help of X-ray micro-CT. Currently, heat treatment and high temperature-based studies are going on in these systems and will be further compared from the as-deposited ones.

Carbon fiber reinforced Ultra high-temperature ceramic composites

(Members involved: Samar Mondal, Arjun Mahato & Md. Jamil Akhtar)

Ultra-high temperature applicability has made carbon fiber reinforced silicon carbide (C-SiC) composites, a potential solution in the field of aerospace. C-SiC composite is a thermo-structural material that has excellent thermal shock resistance, erosion, and oxidation resistance properties. Because of its high fracture toughness and damage tolerability, it is considered an appropriate candidate for structural applications.3D nonwoven needle-punched Carbon fiber reinforced Silicon Carbide (C-SiC) composites were synthesized by the liquid silicon infiltration (LSI) method. The microstructure, mechanical, chemical, ablation (by plasma arc jet testing), and thermal properties are being investigated in our study.

Design and development of light weight refractory high entropy alloys (LW-R-HEAs) for defence and aerospace applications

(Member Involved : Korrayi Roja Rani)

Novel equi- or near equi-atomic multicomponent alloys have gained a lot of attention in recent years due to its simple phase and microstructure formation ability. Since, these alloys consisting of 5 or more metals and named as “High entropy alloys (HEAs)” due to high randomness. Refractory high entropy alloys (R-HEAs) are one of the classes obtained from high entropy alloys and consisting with refractory metallic elements. Most commonly used refractory elements are V, Cr, Zr, Nb, Mo, Hf, Ta and W for both conventional refractory and refractory high entropy alloys. In order to decreasing the density of the refractory high entropy alloys with promising yield strength and ductility (or strain to fracture), elements like Ti and Al have used. Currently, Fe-, Ni- and Co- base super alloys have mostly occupied the industrial and aircraft applications due to their high temperature mechanical properties. However, super alloys are not able to meet promising yield strength at elevated temperature applications. Though conventional refractory alloys are showing moderate impact on yield strength from room temperature to 1000℃, but showing detrimental effect in ductility. A special attention initiated towards R-HEAs to address the issues generated from super and conventional refractory alloys. Several scientific reports suggests that R-HEAs possess the ability to produce with high temperature yield strength, ductility over super and conventional refractory alloys by forming simple BCC or HCP structure. This research work involved with the design and development of light weight refractory high entropy (LW-R-HEAs) and their structure-processing-property correlation.

FUNDING AND COLLABORATORS

Ongoing Projects

"Understanding MTR formation and its removal strategies during secondary TMP of Ti-6Al-4V alloy"

  • Funding Agency: DST-GE
  • Duration: 2 years (November 2022-March 2025)
  • Amount: Rs.75,00,000/-

"Development of wrought Al-Cu-Mn-Zr (ACMZ) alloys for high temperature (above 350C) applications"

  • Funding Agency: SERB
  • Duration: 3 years (February 2023-Janurary 2026)
  • Amount: Rs.43,23,000/-

"Materials Development for high temperature Radome application"

  • Funding Agency: ASL, Hyderabad
  • Duration: 3 years (March 2022-September 2025)
  • Amount: Rs.34,74,000/-

"Characterizing mechanical performance of materials at small length scale"

  • Funding Agency: Scheme for Promotion of Academic and Research Collaboration (SPARC)
  • Duration: 2 years (August 2023 to July 2025)
  • Amount: Rs.72,99,288/-

"Sol-gel synthesis of nano bioactive glass-ceramic nano-particles with doped ions using a modified Stober method for bone tissue regeneration"

  • Funding Agency: Department of Science & Technology - Science & Engineering Research Board (DST-SERB through N-PDF Scheme)
  • Duration: 2 years (December 2022 to November 2024)
  • Amount: Rs.20,00,000/-

Completed Projects

"Understanding the mica-based machinable glass ceramics systems from an unprecedented perspective of processing-microstructure-property correlation using novel heat treatment techniques, advanced microstructural and crystallographic orientation characterizations, full-scale mechanical testing and phenomenological theoretical modelling (Acronym: MGC By MGC: Machinable Glass-ceramics By Multifaceted Generalized Concepts) "

  • Funding Agency: Department of Science & Technology - Science & Engineering Research Board (DST-SERB through EMR Scheme)
  • Duration: 3.5 years (September 2018 to March 2022)
  • Amount: Rs.72,00,000/-

"Processing-microstructure-property correlation in machinable mica-based glass ceramics"

  • Funding Agency: Sponsored Research & Industrial Consultancy (SRIC), IIT Kharagpur (through ISIRD Scheme)
  • Duration: 3 years (December 2016 to December 2019)
  • Amount: Rs.28,00,000/-

"Processing microstructure and mechanical properties of high-strength mica and leucite based glass-ceramics "

  • Funding Agency: Department of Science & Technology - Science & Engineering Research Board (DST-SERB through N-PDF Scheme)
  • Duration: 2 years (March 2017 to March 2019)
  • Amount: Rs.19,00,000/-

Collaborators

  • Prof. Satyam Suwas, Department of Materials Engineering, Indian Institute of Science, IISc Bangalore, India.
  • Prof. Rajdip Mukherjee, Department of Materials Science and Engineering, Indian Institute of Technology, IIT Kanpur, India.
  • Dr. Suman Guha, Principal Researcher, Product Application Research Group R&D, Tata Steel Research and Development, Jamshedpur, India.
  • Dr. S. T. Aruna, Surface Engineering Division, National Aerospace Laboratories, Bangalore, India.
  • Dr. Divyendu Chakravarty, Center for Nanomaterials, International Advanced Research Center for Powder Metallurgy and New Materials, Hyderabad, India.
  • Dr. Mitun Das, Bioceramics and Coatings Division, Central Glass & Ceramics Research Institute, Kolkata, India.
  • Prof. Martin F.-X. Wagner, Institute for Materials Science and Engineering (IWW), Chemnitz University of Technology, Germany.
  • Dr. Amit Shyam, Mechanical Properties and Mechanics Group, Materials Science & Technology Division, Oak Ridge National Laboratory, USA.
  • Prof. Gunther Eggeler, Chair for Materials Science, Institute for Materials, Faculty of Mechanical Engineering, Ruhr University Bochum, Germany.
  • Prof. Baishakhi Mazumder, Department of Materials Design and Innovation, School of Engineering and Applied Sciences, Department of Materials Design and Innovation, University of Buffalo, New York, USA.
  • Dr. S. L. Semiatin, US Air Force Research Laboratory, Wright Patterson Airbase, Dayton, OH, USA.
  • Prof. Hamid Garmestani, School of Materials Science and Engineering, Georgia Institute of Technology, Atlanta, GA, USA.
  • Prof. Rohan Mishra, McKelvey School of Engineering, Washington University in St. Louis, MO, USA.
  • Nathalie Gey, Prof. Lionel Germain, Lecturer in Material Sciences, Université de Lorraine – Site Technopole, METZ, France.
  • Prof. Guru P. Dinda, Assistant Professor, Mechanical Engineering Department, College of Engineering, Wayne State University, Detroit, MI, USA.
  • Prof. Heinz-Günter Brockmeier, TEXMAT Department, Institute of Materials Science and Engineering, Clausthal University of Technology, Germany.
  • Prof. Atul Jain, Mechanical Engineering Department, Indian Institute of Technology, IIT Kharagpur.
  • Aashranth B, Metallurgy and Materials Group, Indira Gandhi Centre for Atomic Research, Kalpakkam, India.
  • Prof. Anthony Rollett, Materials Science and Engineering, Carnegie Mellon University (CMU), USA.
  • Dr. K V Mani Krishna,Scientific officer-G, Mechanical Metallurgy Division, BARC, India.
  • Prof. Ahin Roy, Materials Science Centre, Indian Institute of Technology, IIT Kharagpur.